北京梦雨楼论坛,一品阁茶楼,深圳私人喝茶工作室,北京一品楼凤qm论坛

肯尼亚强制PVOC认证流程及周期

2025-09-25   ?   orange

了解肯尼亚PVOC认证的流程和周期,对您规划出口事宜至关重要。下面我将结合最新的规定,为您梳理一份清晰的指南。

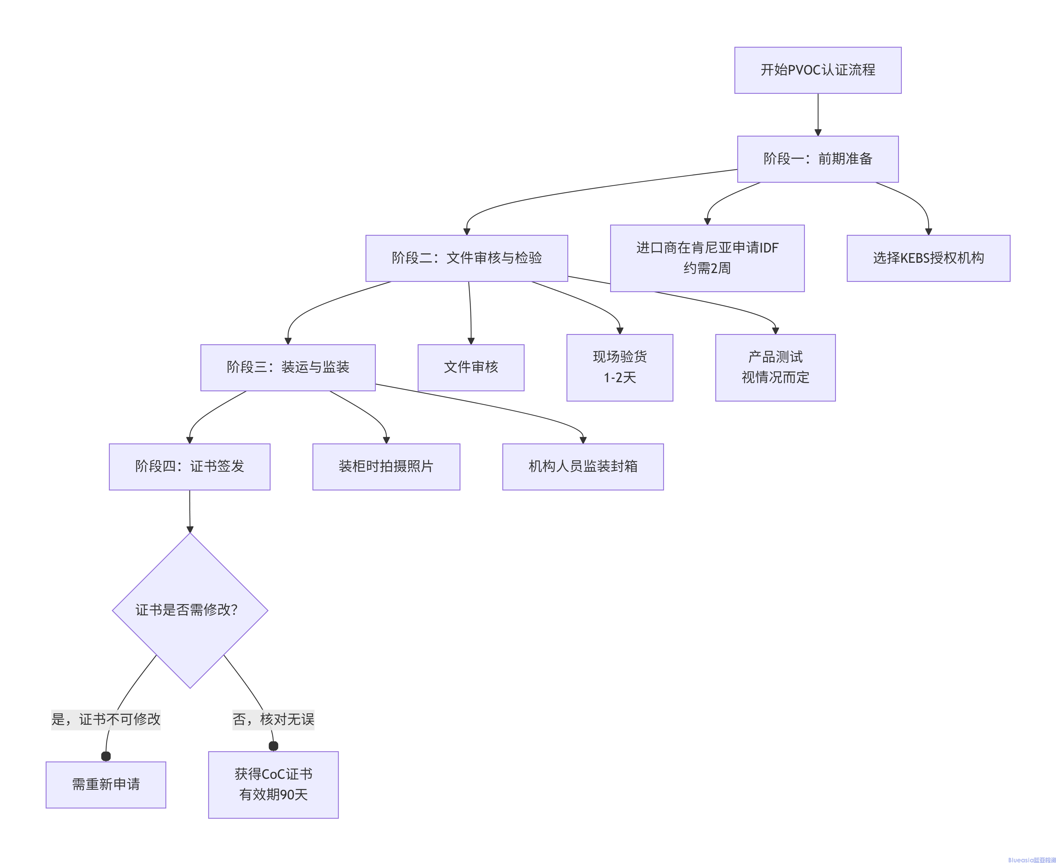
首先,通过以下流程图,您可以快速把握PVOC认证的全过程及其核心阶段:


肯尼亚强制PVOC认证流程及周期(图1)


PVOC认证流程详解:

PVOC认证的流程可以概括为上图所示的四个核心阶段,以下是一些关键细节的补充:

1.前期准备

·进口商申请IDF:整个流程的起点是您肯尼亚的进口伙伴。他们需要在本国向相关部门申请“进口声明表”(IDF),并将其提供给您。这份文件是启动后续所有步骤的“钥匙”,申请过程通常需要约2周时间,建议提前办理。

·选择认证机构:您需要向肯尼亚标准局(KEBS)授权的认证机构提交申请。

2.文件审核与检验

·文件审核:您需要向认证机构提交全套申请资料,主要包括RFC申请表、形式发票、装箱单等。其中,**产品测试报告必须由具备ISO/IEC 17025资质的实验室出具。

·现场验货:认证机构会安排验货员到现场核对产品与文件的一致性,检查包装和标签(建议使用英文或斯瓦希里语,并包含生产批号、有效期等)。这个过程通常需要1-2天。

3.装运与监装

·对于整箱出运的货物,认证机构的人员通常需要进行现场监装和封箱,并拍摄装柜照片。

4.证书签发

·在所有环节通过后,认证机构会进行最终审核,并签发符合性证书(CoC)的草稿供您确认。请务必仔细核对,因为**证书一旦正式签发便不可修改。

·确认无误后,您将获得正式的CoC证书。该证书自签发之日起,有效期为3个月,您必须在此期限内完成在肯尼亚目的港的清关手续。

  PVOC认证周期与费用参考:

1.时间规划:在资料齐全的情况下,从申请到获得证书草稿通常需要3-7个工作日。若产品需要送样测试,整个周期可能会延长至2-4周或更久。

2.费用构成:费用因产品类别、货值和认证方式而异,主要包含以下几部分:

·文件审核费:约200-500美元。

·装运前检验费:按货物FOB价值的一定比例计算(例如0.475%起)或每批次300-1000美元。

·实验室测试费:根据产品复杂程度,约1,000-8,000美元。

·CoC证书费:按FOB价值的0.6%-1.5%计算。

重要提示与新规速递:

1.2025年核心新规:强制原产地证书(COO):自2025年7月1日起,肯尼亚税务局(KRA)强制要求所有进口货物除CoC证书外,还必须随货提供由出口国主管机构(如海关或中国国际贸易促进委员会)签发的 《原产地证书》(COO) 。这是清关手续的一项重大变化,务必要提前准备。

2.认证不可补办:PVOC是装运前符合性验证。货物发运后或到港后将无法补办,务必在出货前完成所有步骤。

3.违规风险高:未能提供有效的CoC和COO证书,货物将面临被拒绝入关、处以罚金(最高可达货物CIF价值的15%)、甚至被销毁或勒令退回的风险。


希望这份详细的流程与周期解读能帮助您顺利通过肯尼亚PVOC认证。如果您对特定产品的认证标准有更具体的问题,咨询蓝亚技术:13632500972,我们将为您提供专业的认证咨询服务!

<script> var _hmt = _hmt || []; (function() { var hm = document.createElement("script"); hm.src = "https://hm.baidu.com/hm.js?6844225bf949cff65b89ec7139b9ad0f"; var s = document.getElementsByTagName("script")[0]; s.parentNode.insertBefore(hm, s); })(); </script>
新邵县kl9348| 龙山县iwo984| 枣强县g0c878| 陇南市ika881| 广德县0ew622| 沾益县qw0534| 罗城mij394| 阳朔县t0x747| 托里县rqo75| 吉水县8qh228| 铁岭县ba949| 安达市smy978| 元江rqc599| 龙南县g9r568| 抚远县wso708| 河津市9uk996| 嘉荫县ae9900