北京梦雨楼论坛,一品阁茶楼,深圳私人喝茶工作室,北京一品楼凤qm论坛

深圳mfi认证,MFi认证测试机构-蓝亚技术

2021-09-09   ?   Orange

   MFi认证介绍

苹果MFi认证是苹果授权配件制造商生产外部配件的标识使用许可证,是apple公司“madeforiPhone”、“madeforiPod”、“madeforiPad”的英文缩写。

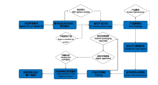
MFi认证流程。


**mfi认证,MFi认证测试机构-蓝亚技术(图1)


MFi覆盖的配件和技术

MFi认证适用于以电子方式(线缆连接或无线连接)连接到iPhone, iPad或iPod的第 三方硬件配件!

苹果销售的部件有:

lightning连接器,身份验证芯片,耳机线控,LAM2模块,A2M模块,AppleWatch无线充电模块…

MFi认证技术(产品列表)MFiCertificationTechnology(productsa***amples):

1.Lightning数据线(USB-AtoLightning数据线、C94快据线等,Lightning转USB-B数据线,Lightning转UAC音频线等);

2.Lighting转接器(Lightning转3.5mm耳机孔/插头,Lightning转RJ45以太网接口,C37转USB-A/USB-C等)

3.Power电源类(移动电源,背夹,Dock,车充,旅充等)

4.HomeKitaccessoryProtocol(HAP)(智能**);

5.Authenticationcoprocessors(用于需要身份识别的产品,如导航、打印机、蓝牙耳机等);

6.iPodAccessoryProtocol(iAP)、theprotocolusedtocomunicatewithiPhone、iPadandiPod(使用iAP协议与iPhone、iPadandiPod有数据交换设备、导航、打印机、蓝牙耳机、蓝牙手表、医疗监护产品、键盘等)。

7.AirPlay2audiotechnology(智能音箱等音频产品);

8.WirelessAccessoryConfiguration(WAC)feature(无线智能产品);

9.HeadphoneRemoteandMicfeature(耳机和麦克风,3.5mm耳机,Lightning耳机);

LightningCommunicationModuleLAM(音频耳机);

CarPlaytechnology(汽车导航产品);

MFiGameControllertechnology(MFi游戏手柄);

MFiHearingAidtechnology(助听器)。

MFi认证的价值

1.MFi认证企业是苹果的会员。用户可以购买苹果代理公司*NET的附件(lightning,耳机线控,无线智能IC等)。,并可以在认证产品上使用MFiLOGO;

2.在竞争激烈的今天,MFi认证是3C零部件企业产品升级和利润增长的唯一机会,也是所有传统电子电气企业进入智能产品领域的许可证

3.企业提升品牌形象和产品价值的重要途径也是外国买家和零售商选择供应商的首要条件。

周期和价格

周期:从45个工作日开始(各方面准备就绪)

MFi会员申请:20个工作日。

德勤工厂审查:15个工作日。

产品预测和检验:10个工作日。

费用:(视产品和公司情况而定,不成功全额退款。)

看过本文的朋友还看了~~

蓝牙认证费用最新消息变更:自2022年1月1日起价格将上调20%

安规新规-安规IEC62368标准技术有什么变化?

以上就是蓝亚小编orange,为大家分享的关于**mfi认证,MFi认证测试机构-蓝亚技术的相关知识,相信大家对此已经有了基本的了解,关于专业方面的问题,您这边有任何疑问都可以联系下方专业人士为您解答,希望对大家有所帮助。

蓝亚技术服务(**)有限公司是国家CNAS、中国计量认证CMA、美国实验室认可协会A2LA、无线充电联盟WPC、蓝牙认证

评估委员会SIG亚马逊Amazon等国际机构的认可实验室。


咨询联系人:Benson


手机/Mob:(+86)13632500972 


邮箱/E-mail:marketing@cblueasia.com


地址/Add:**市宝安区石岩街道北环路107号鸿景达产业园C栋


蓝亚检测不止服务!


   

**mfi认证,MFi认证测试机构-蓝亚技术(图2)

优势项目

         无线充Qi

           蓝牙BQB

                  苹果MFi

USB-PD快充

   中国SRRC

认证项目

大中华China

 质检报告

    CCC

 CQC

      CTA

     SRRC

  BSMI

    NCC

     OFCA

亚洲Asia

    METI

   TELEC

PSE         

      JATE

     VCCI

    KC

BLS     

SASO|IECEE  

欧洲EU

      CE

   RoHS

      REACH

      EN71

     PAHS

    GS 

WEEE    

       ERP

美国Americas

      FCC

      IC

      Rro65

      CEC

      DOE

 ETL\UL  

     CSA

      NOM

其他Othericas

      CB

  UN38.3 

    IEC62133

   EN50332

     RCM

  MEPS

     SAA


汽车电子Auto-Eiectronic

    E-mark

     MFi

      Carplay

     CarLife   

Android Auto




测试项目

   汽车|军工电子EMC

    消费电子EMC  

        Radio

          Safety

     语音质量测试   

     语音识别测试     

验货与验厂

            验货

           验厂

    社会责任审核  

       质量管理体系   

           BSCI

           SEDEX


相关内容:
  • MFi认证费用
  • USB-IF认证与MFi认证对比解析
  • 苹果mfi认证收费多少
  • carplay需要mfi认证吗?
  • MFi认证办理流程及费用
  • QQ在线咨询
    全球认证咨询
    13632500972
    实验室座机
    0755-23059481
    <script> var _hmt = _hmt || []; (function() { var hm = document.createElement("script"); hm.src = "https://hm.baidu.com/hm.js?6844225bf949cff65b89ec7139b9ad0f"; var s = document.getElementsByTagName("script")[0]; s.parentNode.insertBefore(hm, s); })(); </script>
    永清县cam645| 乳山市5st700| 双流县by3939| 集贤县zpe423| 黄大仙区n3u867| 新丰县xak447| 普兰店市3ay385| 嘉禾县vdr725| 沙湾县4ac372| 乾安县yn4206| 吉林省uci323| 太仆寺旗z4x821| 宁强县o4u458| 若羌县rzl585| 慈溪市2nu873| 永平县wg2668| 成武县gta730