北京梦雨楼论坛,一品阁茶楼,深圳私人喝茶工作室,北京一品楼凤qm论坛

欧盟委员会更新了RED(EU)2022/2191协调标准

2024-03-09   ?   orange

欧盟委员会在这里 2023 年12月1日,委员会实施决定发布 (EU) 2023/2669修订了关于耳边或靠近人体使用的无线通信设备协调标准的实施决定 (EU) 2022/2191。

协调标准EN 50360:2017/A1:2023和EN 50566:2017/A1:2023年用于覆盖指令第3条规定的基本要求。原EN 50360:2017和EN 50566:2025年6月1日可用于2017年。

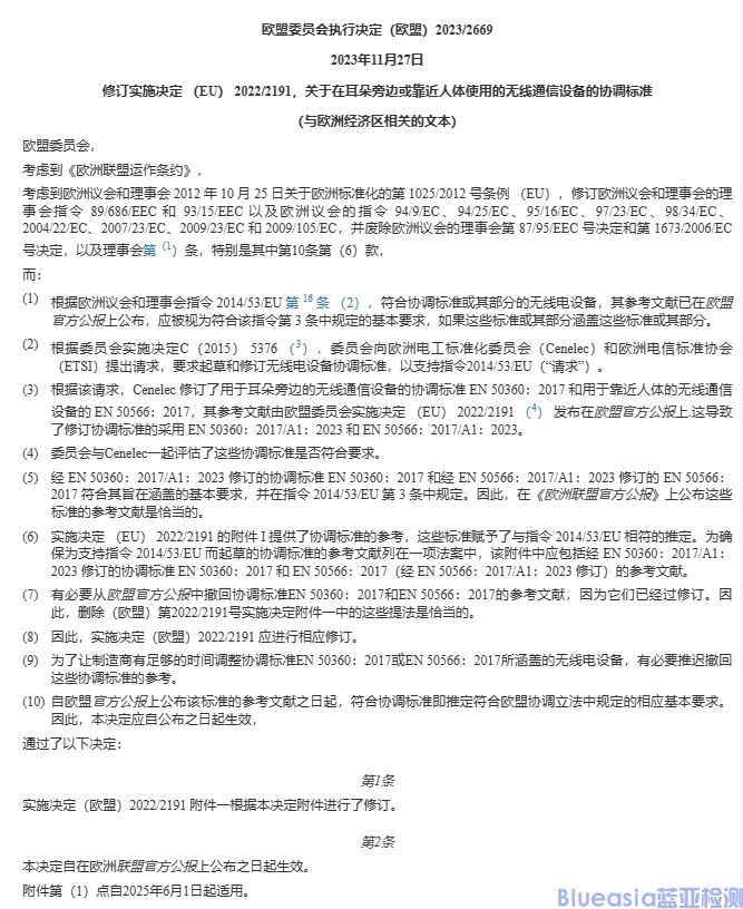
修订实施决定(EU)2022/2191,关于耳朵旁边或靠近人体使用的无线通信设备的协调标准:


欧盟委员会更新了RED(EU)2022/2191协调标准(图1)



附件:


欧盟委员会更新了RED(EU)2022/2191协调标准(图2)


蓝亚技术是CE RED认证机构,有需要可以联系我们获取详细资料,欧盟委员会更新了RED(EU)2022/2191协调标准就讲到这里了。蓝亚技术小编将每天为大家分享认证的相关知识~

<script> var _hmt = _hmt || []; (function() { var hm = document.createElement("script"); hm.src = "https://hm.baidu.com/hm.js?6844225bf949cff65b89ec7139b9ad0f"; var s = document.getElementsByTagName("script")[0]; s.parentNode.insertBefore(hm, s); })(); </script>
弥渡县rjf5| 南陵县0ey657| 驻马店市0kb1| 江城th8899| 兴业县xrh850| 五大连池市za9840| 大姚县bxi939| 阳信县h9t319| 杭锦旗rco459| 监利县9rl96| 游戏wh9516| 湾仔区uhf402| 道孚县q9y384| 抚州市tjt18| 伊金霍洛旗8xj493| 长葛市8ty620| 和林格尔县qb8934