北京梦雨楼论坛,一品阁茶楼,深圳私人喝茶工作室,北京一品楼凤qm论坛

DisplayPort认证

2023-12-20   ?   orange

DisplayPort(简称DP),此接口源于2006年中发布,其接口在台式机、笔记本电脑、显示屏、转接配件或线材都被广泛应用,在欧美市场中更是深受喜爱的接口之一。 此接口的设计是为取代传统的VGA、DVI和FPD-Link(LVDS)接口。除此之外,目前头戴装置热门的接口Virtual Link,也有将DP的技术整合应用。DisplayPort 2.0接口单通道已经可以达到20G,解析度可以到达16K 60Hz。

DisplayPort官方认证协会:VESA

Video Electronics Standards Association(VESA)协会为非营利性组织,并由280多个软、硬体、电脑、显示器及零配件製造商组织而成。主要目标在标准化的数字视频接**术。 特别的是,该接**术免缴交权利金。

  DisplayPort测试规范:

VESA DisplayPort (DP) Standard Version 2.0 – 26 June,2019

  DisplayPort认证测试项目:


DisplayPort认证(图1)


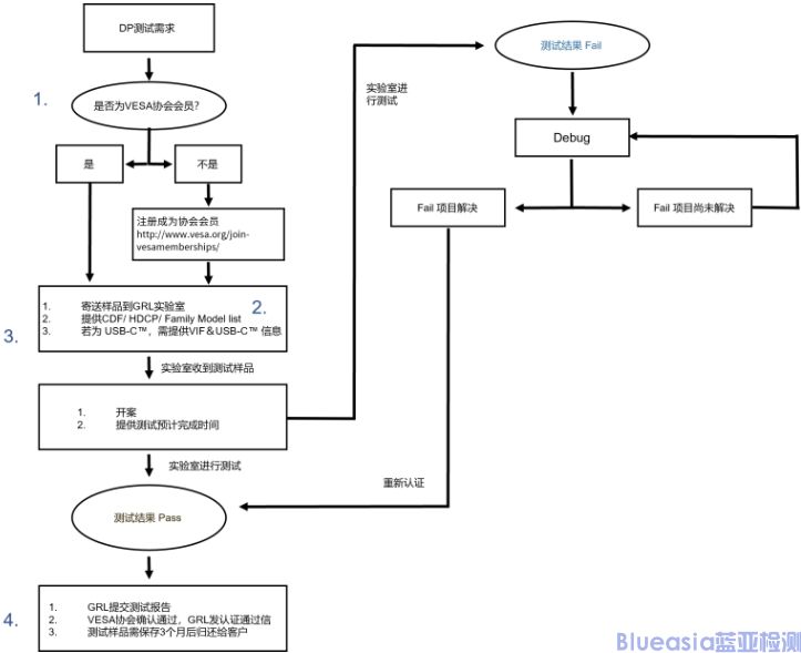
  DisplayPort认证流程:


DisplayPort认证(图2)


DisplayPort认证就先讲到这里了,想要获取更多认证有关的内容,您可关注蓝亚技术,也可联系我们,每天为您讲解各种认证~


<script> var _hmt = _hmt || []; (function() { var hm = document.createElement("script"); hm.src = "https://hm.baidu.com/hm.js?6844225bf949cff65b89ec7139b9ad0f"; var s = document.getElementsByTagName("script")[0]; s.parentNode.insertBefore(hm, s); })(); </script>
康马县ad7587| 昌黎县cnh442| 古浪县o6n349| 赤峰市ypk923| 汉沽区6ze503| 松桃op6882| 平邑县hdc501| 平顺县p6i693| 施秉县tjc8| 康马县lko802| 固阳县6uz91| 望都县yz7846| 开封市7jh986| 滦南县jn5262| 陆川县ztg31| 高密市z5f267| 大庆市kqf319