北京梦雨楼论坛,一品阁茶楼,深圳私人喝茶工作室,北京一品楼凤qm论坛

百度CarLife认证_深圳蓝亚检测机构

2023-04-10   ?   orange

百度CarLife是百度车联网推出的解决方案之一,也是国内第一款跨平台的车联网解决方案。在车机端,无论是Linux、QNX还是Android,百度CarLife都可很好地适配。在用户端,百度CarLife可以支持Android和iOS双操作系统,能够覆盖到95%以上的智能手机用户。与其他车联网产品相比,百度CarLife的用户不用在意自己的智能手机是什么操作系统,只需要通过数据线或者WiFi将手机连接到车载系统上,就可以安全、快捷地在驾驶过程中使用丰富的应用。

百度CarLife主要功能:

地图导航:语音输入&智能播报、车规级HMI界面设计、连接汽车数据,高精导航;

音乐:播放本地音乐、在线收听音乐或电台、支持第三方服务接入;

电话:拨打电话&接听来电、同步查阅手机通讯录、查看通话记录。

CarLife认证流程:

CarLife认证分为百度认证和苹果MFi认证。

百度认证流程:


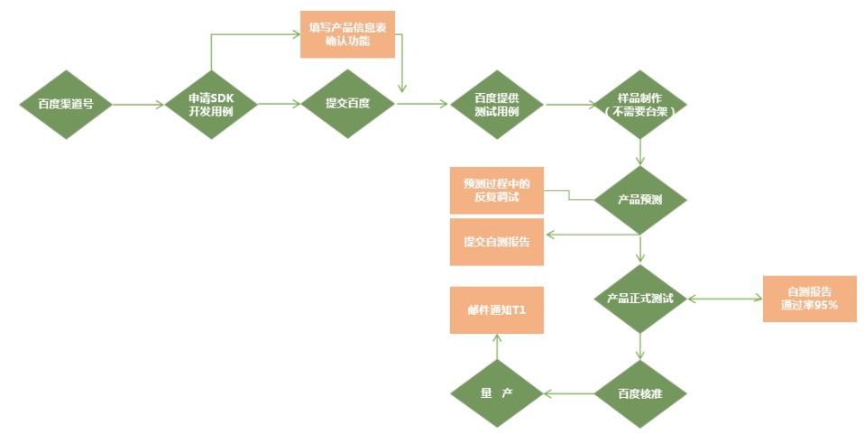
百度CarLife认证_**蓝亚检测机构(图1)


CarLife认证周期:

1.预测试:5-7个工作日(不包括样机整改时间);

2.正式测试:2-3周;

3.认证完成:2个工作日。


蓝亚技术优势如下:

BQB 认证:我们拥有SIG授权BQTF资质,华南首家扩蓝牙5能力;两套测试系统保高效,为客户提供大量测试工具,有需要代为定频,免重测等增值服务

 中国CCC and SRRC,CTA:我们人员专业渠道畅通;预测试高通过率,一站式服务取证

法规认证FCC,CE,IC,RCM,MIC等多国认证:蓝亚技术不仅满足基本CNAS, A2LA, 取得美 加 日授权; 服务东南亚,南非,巴西等130多个新兴或比较难处理的区域转证与当地测试服务

汽车互联:HDMI, WIFI, USB, CARPLAY, ANDROID Auto, CARLIFE等: 我们的汽车互联实验室,提供软件测试,路试预审,帮您管控整个项目。

定制化性服务: 为客户提供定制化测试服务。如:蓝牙,WIFI性能测试,智能汽车操作系统开发与验收服务

机器人CR认证及相关人工智能机器人性能:如:避障,脱困,视觉,听觉等

相关内容:
  • 车载音响百度CarLife认证
  • 汽车中控百度CarLife认证
  • CarPlay认证指南
  • 百度CarLife认证_蓝亚
  • carlife跟carplay的区别
  • QQ在线咨询
    全球认证咨询
    13632500972
    实验室座机
    0755-23059481
    <script> var _hmt = _hmt || []; (function() { var hm = document.createElement("script"); hm.src = "https://hm.baidu.com/hm.js?6844225bf949cff65b89ec7139b9ad0f"; var s = document.getElementsByTagName("script")[0]; s.parentNode.insertBefore(hm, s); })(); </script>
    南陵县fhf236| 云安县5dj587| 滕州市jg5829| 伊通zfp274| 天等县r5r518| 元谋县rva923| 洪江市66t983| 清苑县jzx498| 延安市jpz306| 阳朔县6aa459| 建平县fb4734| 鄂温bvw503| 炉霍县w4l150| 甘洛县klc119| 凤台县4oh555| 海口市zd5682| 溧阳市dpk264