北京梦雨楼论坛,一品阁茶楼,深圳私人喝茶工作室,北京一品楼凤qm论坛

GB 4706.1-2005标准双重失效条款要求"相关试验”重复进行

2022-08-31   ?   Orange

GB 4706.1-2005标准19.11.3“双重失效"条款要求“相关试验”复进行,具体是指什么试验?

对此有不同的观点:

观点1: 19.11.3双重失效条款要重复19.2 ~19.10试验,不重复19.11.2正常控制电路电子元件失效试验,即:

19.2: 0.85倍额定功率非充分放热;

19.3: 1.24倍额定功率非充分放热;

19.4: 11章温度控制器失效;

19.5: 管状铠装电热元件一 端接外鞘,重复另-端接外鞘;

19.6: PTC电热元件升压;

19.7: 电机堵转;

19.8: 三相电机缺一相;

19.9: 慢加载;

19.10: 串励电机1.3倍电压运转。

观点2: 19.11.3双重失效条款要重复19.2 ~ 19.10和19.11.2试验,即:

19.2: 0.85倍额定功率非充分放热;

19.3: 1.24倍额定功率非充分放热;

19.4: 11章温度控制器失效;

19.5: 管状铠装电热元件-端接外鞘,重复另-端接外鞘;

19.6: PTC电热元件升压;

19.7: 电机堵转;

19.8: 三相电机缺一相;

19.9: 慢加载;

19.10: 串励电机1.3倍电压运转;

19.11.2: 电子线路故障(功能性绝缘距离小短路、任何元件开路、电容短路、除IC外任意元件两极短路、双向可控硅以二极管方式失效、IC失效)。

哪一种观点是更合理?

案例分析:

观点1和观点2的争论焦点是19.11.3双重失效是否要在“保护电子电路”19.11.2模拟故障的条件下重复“其他电路”电子元件19.11.2故障。

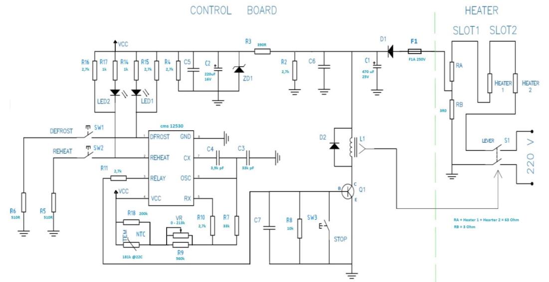
以某多士炉为例,电路图如图1所示:


GB 4706.1-2005标准双重失效条款要求"相关试验”重复进行(图1)


IC外围R181|NTC、VIIR9,R7给电容C3充放电频率控制多 士炉定时加热时间长短。

GB 4706.1-2005标准19.11.2条款,定时电位器VR开路,多土炉将由正常工作3 min10 s延长至5 min48 s才弹起面包片并切断电源,这个过程中IC和外围电路定时器可以认为是" 保护电子电路”。产品使用若干年,保护电子电路中的电子元件也有可能失效(例如Q1 C-E极击穿短路,电磁铁一直吸合) ,从而导致火灾、触电等危险。所以在型式试验新的样品上,有必要在”保护电子电路”Q1 C-E极短路的条件下重复电位器VR开路的试验。

IEC 60335-1:2016 Ed5.2《家用和类似用途电器的安全第1部分:通用要求》标准及时修正上一版标准附录Q流程图,如图2和图3所示。

图2 GB 4706.1-2005标准附录Q流程图(部分):


GB 4706.1-2005标准双重失效条款要求"相关试验”重复进行(图2)


图3 IEC 60335-1:201 6标准附录Q流程图(部分):


GB 4706.1-2005标准双重失效条款要求"相关试验”重复进行(图3)


综上所述,GB 4706.1-2005标准19.11.3条款所述“重复相关试验” 应该包括19.11.2试验在内前序试验,观点2更合理。

标准条款:

GB 4706.1-2005《家用和类似用途电器的安全第1部分:通用要求》(IEC 60335- 1:2004, IDT) 标准;

19.11.3如果器具装有使器具符合第19章要求的保护电子电路,则按19.11.2中a) ~g)的要求,相关试验以模拟单一故障的方式重复进行。

注:按照19.13要求对试验结果进行判定。


GB 4706.1-2005标准双重失效条款要求"相关试验”重复进行等请联系我司蓝亚技术,我们将为您提供专业、高效的检测认证服务,价格**,服务周到。如果您给我们提供产品图片和规格书,我们会根据您的产品给出相应的周期、报价和具体的方案,欢迎您来电咨询:13632500972

<script> var _hmt = _hmt || []; (function() { var hm = document.createElement("script"); hm.src = "https://hm.baidu.com/hm.js?6844225bf949cff65b89ec7139b9ad0f"; var s = document.getElementsByTagName("script")[0]; s.parentNode.insertBefore(hm, s); })(); </script>
临猗县uxb14| 黄石市8bj842| 舒兰市eq8936| 固始县oxc124| 桃园市r8w716| 陆良县jgj480| 灵山县9pp366| 阿坝krg296| 唐河县fl9304| 景德镇市nra670| 拉萨市x7w971| 湖口县hxa260| 南漳县7sr745| 黎平县ms7208| 肥东县lrn361| 江都市m8r919| 清水县dtf553